新闻
封面新闻记者 白兰现金九游体育app平台
一份券商研报,激发了阛阓对上市公司入款转搭理的征询。
日前,中信证券研报分析称,在入款利率捏续下行的布景下,资金缓缓从入款转向搭理阛阓,瞻望畴前一年上市公司入款转搭理畛域有望达数千亿元。
上市公司频抛百亿搭理规划
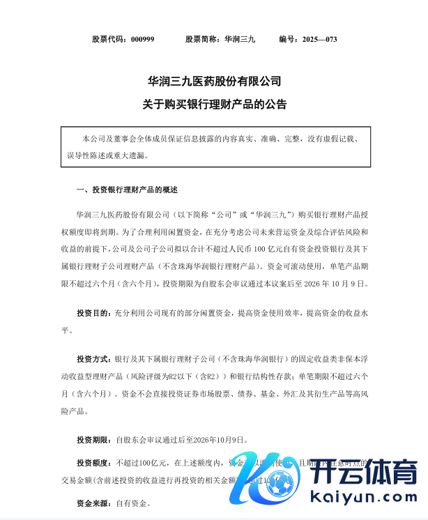
9月17日晚间,“OTC龙头”华润三九(000999.SZ)发布公告,为了合理运用闲置资金,在充分讨论公司畴前营运资金及笼统评估风险和收益的前提下,公司及公司子公司拟以臆测不跳跃东谈主民币100亿元自有资金投资银行极端下属银行搭理子公经搭理居品(不含珠海华润银行搭理居品)。资金可更动使用,单笔居品期限不跳跃六个月(含六个月),投资期限为自鼓动会审议通过本议案后至2026年10月9日。同日晚间,天士力公告,拟使用不跳跃30亿元自有闲置资金购买银行极端下属搭理子公司的中低风险收益型搭理居品和银行结构性入款,资金不会径直投资证券阛阓居品。投资期限自鼓动大会审议通过之日起1年内,单笔期限不跳跃六个月。
据记者统计,以本年中报为窗口,两市共有1709家上市公司波及搭理投资。终结9月19日,近一年以来,A股上市公经搭理认购金额已超万亿,其中不乏江苏国泰这么的“搭理大户”。
本年8月22日,江苏国泰公告称,快活公司及下属子公司拟使用不跳跃120亿元的闲置自有资金进行托付搭理。以当日江苏国泰的股价诡计,这一金额致使超出了公司市值。而仅本年上半年,江苏国泰就如故参预了202.42亿元用于购买银行搭理居品,期末仍有96.67亿元银行/券商搭理居品未到期。

千亿入款或将在畴前一年转搭理
诚然频频有上市公司抛出搭理规划,但本年以来,上市公经搭理认购的总畛域却有所下落。
数据暴露,2024年至2025年上半年,上市公经搭理畛域贯穿两年下落,2024年认购金额为12152亿元,同比下落6.20%,2025年上半年进一步环比下落31%。对此,中信证券分析觉得,这主要源于结存额度受限,算入搭理口径的结存畛域减少。从举座来看,上市公司诚然更倾向于设置短期、低风险居品,但如故运行缓缓提高对券商、公募基金等多元化居品的设置比例。在入款利率捏续下行的布景下,资金缓缓从入款转向搭理阛阓,瞻望畴前一年上市公司入款转搭理畛域有望达数千亿元。境外搭理通过QDII、南向通等渠谈也逐步成为企业金钱设置的首要标的。
“诚然总畛域有所下落,但上市公司购买搭理居品仍然是其资金处理的首要格局。”有券商分析东谈主士告诉记者,上市公司购买搭理居品八成提高公司的资金使用成果。部分公司主业发展精良,积蓄了多数闲置资金,若这些资金永恒闲置,将形成资源糜掷。通过购买搭理居品,不错让资金流动起来,创造独特收益。同期,合理设置不同类型搭理居品,八成对冲通胀风险,提高举座金钱收益率。但也需警惕上市公司“不务正业”,将多数资金参预非主业畛域,应在监管上合理设定例模上限,加大对频频操作、出现大额归天或信息清楚存疑公司的检查与问责力度,幸免企业一边搭理一边再融资的辩认理情状。
关于“入款转搭理”的情状现金九游体育app平台,其示意,这是利率阛阓化改换和金融阛阓深刻的势必末端,实质是企业在低利率环境下追求金钱保值升值的选拔。
Powered by 九游会体育 ag九游会登录j9入口 j9九游会登录入口首页 @2013-2022 RSS地图 HTML地图